当前位置是: 首页 -> 学院动态 -> 正文

学院动态

喜讯丨必赢官网2024年国家自然科学基金获资助项目取得突破

作者:学科建设与科研管理办公室 编辑:王潇发布时间:2024年08月26日 17:42

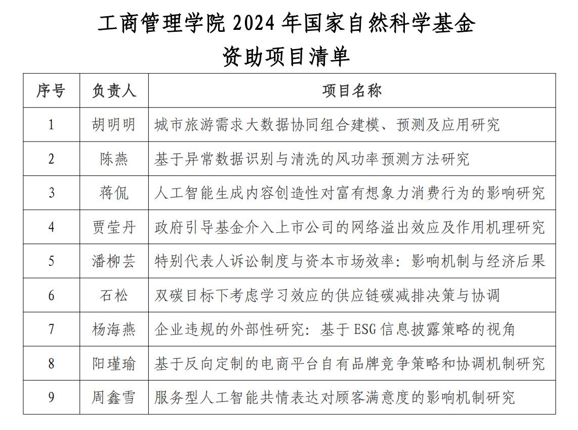
8月23日,国家自然科学基金委员会公布了《关于2024年国家自然科学基金集中接收申请项目评审结果的通告》,必赢官网获资助项目9项,资助经费260万元,获批数量取得新突破,助力学院加强有组织科研和推进高质量发展。



文字:学科建设与科研管理办公室

初审:何心巨

一审一校:马丽娟

二审二校:刘民坤

三审三校:黄  晋、朱帮助